| 일 | 월 | 화 | 수 | 목 | 금 | 토 |
|---|---|---|---|---|---|---|
| 1 | 2 | 3 | 4 | 5 | 6 | 7 |
| 8 | 9 | 10 | 11 | 12 | 13 | 14 |
| 15 | 16 | 17 | 18 | 19 | 20 | 21 |
| 22 | 23 | 24 | 25 | 26 | 27 | 28 |
- 크롤링
- javascript
- 수학
- typescript
- HTTP
- 소켓
- 자바스크립트
- 가천대
- Algorithm
- 프로그래머스 레벨 2
- Crawling
- 그래프
- ip
- 알고리즘
- 타입스크립트
- HTTP 완벽 가이드
- 문자열
- Node.js
- socket
- 백준
- dfs
- TCP
- type challenge
- dp
- 쉬운 문제
- 타입 챌린지
- 레벨 1
- 프로그래머스
- BFS
- Nestjs
- Today
- Total
kakasoo
[Meta] 용어 정리 (메타 자산 구조, 유저부터 유저의 자산까지) 본문

메타 용어 정리
설명하기에 앞서 메타 용어들을 정리하고 가야 할 필요성을 느낀다.
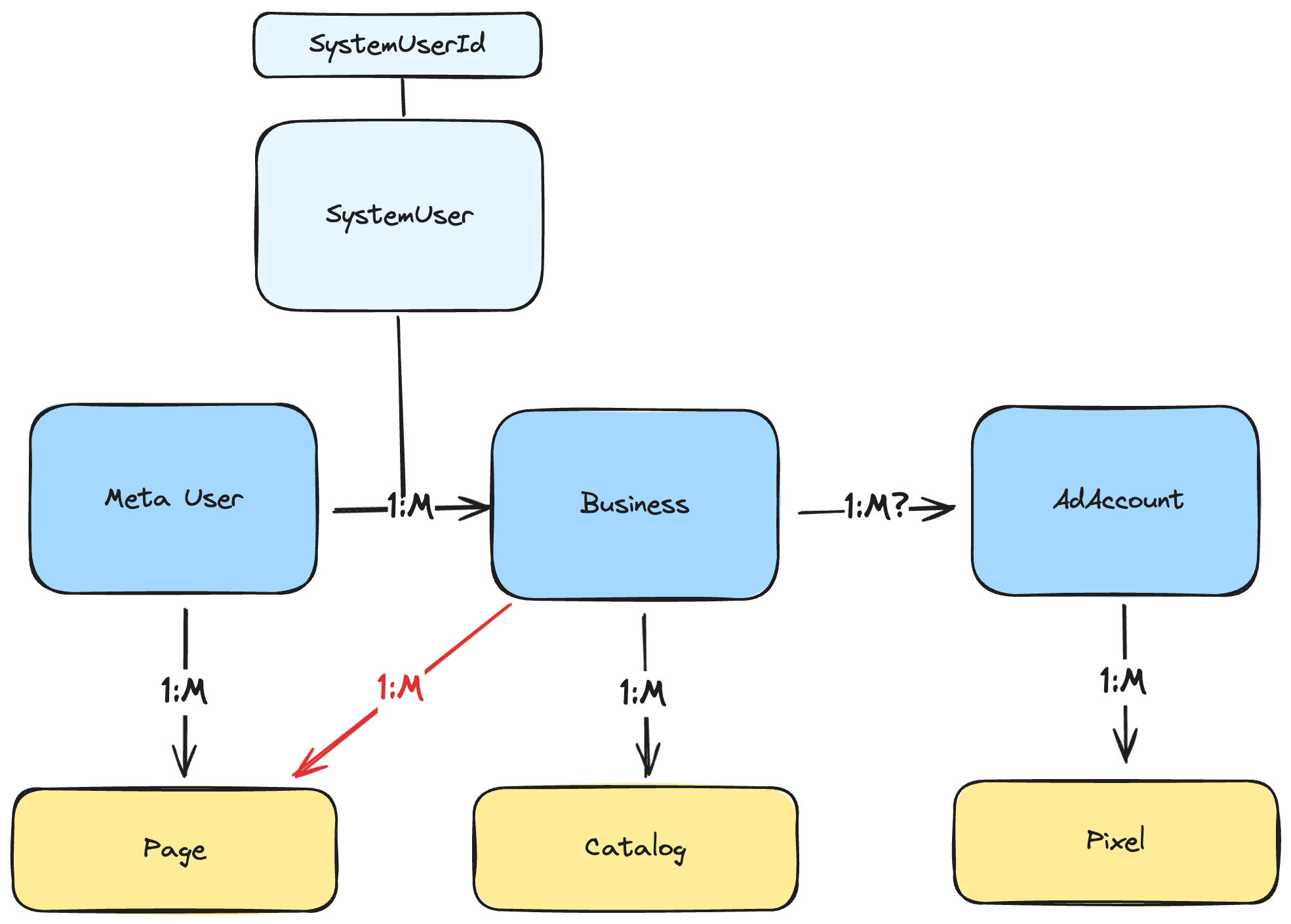
메타의 ERD 구조가 실제로는 어떠한지 모르지만, Meta Marketing API를 호출하면서 광고 자산들의 구조에 대해 대략 생각해볼 수 있다.
생각해보면 위와 같이, 1:M으로만 구성되어 있는 어떤 모습을 상상해볼 수 있는데, 실제로도 저러한지는 알 수가 없다.
아무래도 글로벌 서비스인 탓에, 처음의 설계와 달라진 '허용'들이 생겨나면서 1:1, 1:N, N:M 등 다양한 관계성이 생겨난 것으로 보인다.
최종적으로 그려지는 ERD의 모습은 위와 같이, 유저부터 광고 계정까지 1:M으로 연결되며, 각 연결 지점마다 자산이 있는 걸로 보인다.
메타 서비스의 '유저'는 여러 개의 '비즈니스'를 가지고, '비즈니스'는 다시 여러 개의 '광고 계정'을 가진다.
이 관계는, 대부분의 경우에는 1:1이지만 메타에서 특히 매출을 많이 낸 고객에 한하여 1:M인 케이스를 볼 수 있다. ( 또는 그 외 이유로도 )
"아래 글의 괄호에 한글로 작성된 것은, 내가 읽고 커뮤니케이션하는 용어이지만, 더 원활한 소통은 영어 단어가 나을 수도 있다."
Meta User ( 유저 ) 와 Business ( 비즈니스 ) 의 관계, 그리고 Page ( 페이지 )
모든 서비스에는 유저가 존재한다.
SNS로 출발했을 메타 서비스는 유저가 자기만의 페이지를 1개 이상 가지고 있었고, 광고 서비스는 페이지가 중심으로 설계되었다.
페이지는 모든 광고가 나오는, 일종의 전광판 같은 역할을 수행하기 때문에 각 광고는 어떤 페이지에 '송출'될지를 결정해야 했다.
다만 유저는 개인의 프로필이기 때문에 비즈니스의 성격을 다루기에는 문제가 있었고 관리 권한을 공유할 수 없는 문제가 있었다.
따라서 메타에서는 유저가 자기 비즈니스를 생성할 수 있게 해주었고, 이 비즈니스를 통해서 여러 사람들이 함께 관리할 수 있게 해주었다.

다시 그려진 그림은 위와 같이 작성된다.
비즈니스는, 유저가 생성한 페이지를 함께 공유하거나, 또는 비즈니스 성격으로 따로 페이지를 만들어서 사용해야 한다.
여기서 비즈니스는 결국 유저의 공적인 면을 담당하는 셈이라, 유저의 비즈니스 매니저라고 생각해도 무방하다.
AdAccount ( = 광고 계정, 광고 관리자 )
비즈니스는 광고 계정을 1개 가질 수 있다. ( 경우에 따라, 매우 특수한 케이스로 광고 계정을 여러 개 가지는 경우도 "있기는" 하다 )
광고 계정은, 한국어로는 보통 '광고 관리자' 라고 번역되는 듯 한데, 실제로는 관리자나 계정이라고 해서 로그인 가능한 대상은 아니다.
'관리자' 라고 하고는 있지만, Windows 컴퓨터로 치면 '작업관리자'처럼 그저 광고 프로세스를 관리하는 도구로 이해하면 편하다.
광고 계정은 비즈니스에서 광고 캠페인 ( 캠페인에 관한 것은 추후 설명하겠다 ) 을 집행할 경우 그 광고들이 모여 있는 곳이다.
SystemUser ( = 시스템 유저 )
Meta 비즈니스 관리자의 시스템 사용자 정보 | Meta 비즈니스 지원 센터
시스템 사용자에게 할당할 역할을 결정하세요.
ko-kr.facebook.com
System users represent servers or software that make API calls to assets owned or managed by a Business Manager.
시스템 사용자는 비즈니스 관리자가 소유하거나 관리하는 자산에 API 호출을 수행하는 서버 또는 소프트웨어를 나타냅니다.
시스템 유저는 조금 특수한 개념인데, 이 역시 단어에 유저가 포함되어 있다고 해서 유저의 계정이라고 보기 보다는 '관리자'에 가깝다.
시스템 유저를 쉽게 말하면, 계정을 제어하기 위해서, 오로지 API로만 호출하고 제어할 수 있는 유저의 그림자가 따로 있다고 볼 수 있다.
왜 메타에, 유저의 액세스 토큰이 이미 있는데도 불구하고 시스템 유저라는 개념들을 따로 만들었는지는 이해할 수 없다.
하지만 일단은 유저가 자신의 자산을 건넬 때 조차도 자신의 액세스 토큰을 활용해 건네는 게 아니라 시스템 유저를 통해 건네야 한다.
즉, 일반적으로 GET 요청이 아닌 모든 경우에는 메타의 유저 액세스 토큰이 아닌 시스템 유저의 액세스 토큰을 활용해야만 한다.
이런 설명으로 이해하기 어려울 테니 아래처럼 생각해보자.
- 유저의 액세스 토큰으로 유저는 자신의 픽셀을 조회할 수 있다.
- 하지만 유저의 액세스 토큰으로 자신의 픽셀을 다른 유저에게 공유해주는 것은 불가능하다.
- 이렇게 자산이나 권한을 넘겨주는 행위를 할 때에는, 유저는 내버려둔 상태에서 시스템 유저를 이용해 서로 주고 받아야 한다.
Catalog ( = 카탈로그 )
커머스 관리자에서 카탈로그 만들기 | Meta 비즈니스 지원 센터
커머스 관리자에서 Facebook과 Instagram에서 광고하거나 판매하려는 모든 제품이 담긴 카탈로그를 만드는 방법을 알아보세요.
ko-kr.facebook.com
A catalog is a container that holds information about all the items you want to promote on Facebook and Instagram. You can use your catalog to run ads that display your items, sell from a shop and more.
카탈로그는 페이스북과 인스타그램에서 홍보하고 싶은 모든 품목에 대한 정보를 담고 있는 컨테이너입니다. 카탈로그를 사용하여 품목을 표시하고 상점에서 판매하는 광고를 실행할 수 있습니다.
카탈로그는 메타 페이스북의 광고 관리자에서 다루는 것이 아닌, '커머스 관리자' 영역에서 다루는 자산 개념이다.
매번 동일한 상품의 이미지와 가격 등을 기입해서 광고를 하거나 페이지에 업로드하는 하는 것이 번거롭기 때문에 이를 쉽게 하도록 돕는다.
이는 동네 마트에서 전단지를 만드는 거랑 비슷한데, 미리 만들어놓은 템플릿을 가지고 쉽게 불러올 수 있게 하는 도구이다.
광고 관리자에서는 마찬가지로 광고를 할 때, 카탈로그를 이용해서 쉽게 자기 비즈니스의 상품들을 불러올 수 있다. ( 미리 저장해두었다면 )
Pixel ( = 픽셀 )
픽셀은 광고 계정에 귀속된 자산으로, 비즈니스 관리자에서는 비즈니스에 귀속된 것처럼 보이지만, 실제로는 광고 계정에 묶여 있다.
픽셀은 광고 계정마다 여러 개를 가질 수 있으며, 픽셀은 사이트의 정보를 수집하는 도구이다.
만약 구글 애널리틱스를 알고 있다면, 그것의 메타, 페이스북 버전이라고 이해하면 된다.
광고를 집행한다면 페이지를 통한 노출 수, 클릭 수 뿐만 아니라 링크를 타고 들어간 유저의 전환 ( ex. 구매 ) 도 모두 수집해야 하는데,
이 때, 광고의 성과를 측정하기 위해서 유저의 행동을 수집하는 도구를 픽셀이라고 한다.
남의 사이트에 픽셀을 심는 것은 불가능하기 때문에 유저는 픽셀을 발급받아서 자기 사이트에 미리 넣어두어야 한다.
만약 파트너 사를 통해 광고를 대행하고자 한다면 픽셀 역시 파트너 사에게 지급해서 광고 성과를 올바르게 측정할 수 있도록 해야 한다.
'도메인 > 마케팅' 카테고리의 다른 글
| [Meta] 메타 광고 계정 생성 및 광고 관리자에 대한 설명 (1) | 2024.03.31 |
|---|---|
| [Meta] API로 광고 생성하기 ( Campaign ~ AdCreative ) (1) | 2024.03.30 |
| [Meta] Application does not have permission for this action (2) | 2024.03.26 |
| [Meta] Application request limit reached (0) | 2024.03.25 |
| [Meta] Service temporaily unavailable (0) | 2024.03.25 |